Estilos de aprendizaje y rendimiento académico: Un estudio en el grupo 5°A de la Primaria Nueva Generación durante el ciclo escolar 2024-2025
Learning Styles and Academic Performance: A Study in Group 5°A of the Nueva Generación Primary School during the 2024–2025 School Year
Dora Margarita Martínez Velueta1 y Edgar Escobar Gutierrez2
1Universidad Contemporánea de las Américas, dora_martinez@inaesdi.com, https://orcid.org/ 0009-0008-1197-1351, México
2Universidad Contemporánea de las Américas, edgar.e.g@unicla.edu.mx, https://orcid.org/0009-0002-4237-6092, México
|
Información del Artículo |
|
RESUMEN |
|
|
Trazabilidad: Recibido 30-04-2025 Revisado 30-04-2025 Aceptado 17-05-2025
|
|
La investigación se centra en el análisis de la relación entre los estilos de aprendizaje y el rendimiento académico de los estudiantes del grupo 5°A de la Primaria Nueva Generación durante el ciclo escolar 2024-2025. Utilizando un enfoque cualitativo, se aplicaron entrevistas estructuradas, cuestionarios y observación para explorar cómo los docentes perciben y adaptan sus metodologías a la diversidad cognitiva y estilos de aprendizaje (visual, auditivo y kinestésico) presentes en el aula. Los resultados indican que la adaptación pedagógica personalizada, motivada por la observación constante y la flexibilidad para modificar actividades, favorece el aprendizaje efectivo y la inclusión. Métodos colaborativos como debates, dinámicas grupales y lluvia de ideas promueven un ambiente participativo que potencia habilidades comunicativas y pensamiento crítico. Además, se destaca que los alumnos que reciben enseñanza congruente con su estilo predominante tienden a obtener mejores resultados académicos. El estudio enfatiza la importancia de que los docentes establezcan conexiones personales con los intereses de los estudiantes, potenciando la motivación como factor clave para el desempeño. Finalmente, se concluye que la práctica docente reflexiva y centrada en la diversidad contribuye a la formación integral y al éxito académico, reconociendo la heterogeneidad del grupo como fortaleza para el aprendizaje. |
|
|
Palabras Clave: Estilo de Aprendizaje Desempeño Académico Conexión educativa Kinestésico |
|||
|
|
|||
|
Keywords: Learning Style Academic Performance Educational Connection Kinesthetic |
|
ABSTRACT The research focuses on analyzing the relationship between learning styles and academic performance of students in Group 5°A at the Nueva Generación Primary School during the 2024–2025 school year. Using a qualitative approach, structured interviews, questionnaires, and observation were applied to explore how teachers perceive and adapt their methodologies to the cognitive diversity and learning styles (visual, auditory, and kinesthetic) present in the classroom. The results indicate that personalized pedagogical adaptation, driven by constant observation and flexibility to modify activities, promotes effective learning and inclusion. Collaborative methods such as debates, group dynamics, and brainstorming foster a participatory environment that enhances communication skills and critical thinking. Furthermore, it is noted that students who receive instruction aligned with their predominant learning style tend to achieve better academic results. The study emphasizes the importance of teachers establishing personal connections with students’ interests, enhancing motivation as a key factor in performance. Finally, it concludes that reflective teaching practices focused on diversity contribute to holistic development and academic success, recognizing the group’s heterogeneity as a strength for learning.
|
||
|
||||
INTRODUCCIÓN
El buen desempeño académico de los estudiantes constituye un indicador clave del éxito en los procesos educativos, reflejando aspectos esenciales como la autodisciplina, la gestión del tiempo y la resolución de problemas. Según Duckworth (2016) “explica cómo la autodisciplina y la capacidad de mantener el esfuerzo frente a los retos son mejores predictores del éxito académico que el coeficiente intelectual”. En este contexto, identificar los factores que influyen en dicho desempeño se vuelve indispensable para optimizar las estrategias de enseñanza y facilitar el aprendizaje efectivo. Uno de los elementos que ha ganado relevancia en el ámbito educativo es el estudio de los estilos de aprendizaje, entendidos como las preferencias individuales que tienen los alumnos para recibir, procesar y retener información. Como afirma Kolb (1984) “Un estilo de aprendizaje es la manera particular en que un individuo percibe y procesa la información en una situación de aprendizaje”. Los estilos de aprendizaje tradicionalmente se clasifican en visual, auditivo y kinestésico, cada uno representando una modalidad distinta en la que los estudiantes pueden mostrar mayor receptividad. No obstante, aunque es común suponer que adaptar las metodologías docentes a los estilos predominantes podría mejorar el rendimiento académico, existen investigaciones que cuestionan la relación directa y científica entre estos dos factores. Por tanto, resulta necesario profundizar en el análisis de dicha relación, especialmente en contextos educativos específicos.
Este estudio se enfoca en los alumnos del grupo 5°A de la Primaria Nueva Generación durante el ciclo escolar 2024-2025, una comunidad educativa que, ante un crecimiento demográfico y cambios sociales importantes en la zona, presenta un escenario propicio para analizar cómo las características individuales del aprendizaje impactan en los resultados escolares. En este sentido, la problemática que guía la investigación es: ¿Existen diferencias significativas en el desempeño académico de los alumnos del grupo 5°A en función de sus estilos de aprendizaje predominantes?
Con base en este planteamiento, el objetivo general del estudio es indagar la relación entre los estilos de aprendizaje y el desempeño académico de los estudiantes, con la finalidad de obtener conocimiento que permita al cuerpo docente diseñar intervenciones pedagógicas más efectivas y personalizadas. Además, se busca concientizar sobre la importancia de considerar la diversidad cognitiva dentro del aula y fomentar prácticas educativas inclusivas que respondan a las necesidades de todos los alumnos. Ya que Ainscow (2005) “argumenta que las prácticas educativas inclusivas son esenciales para construir escuelas equitativas, ya que permiten responder a la diversidad del alumnado mediante la colaboración, la reflexión pedagógica y la adaptación curricular”.
Este trabajo se delimita específicamente al grupo 5°A en la Primaria Nueva Generación, dentro del ciclo escolar correspondiente, permitiendo un análisis focalizado y contextualizado. Se consideran aspectos sociales, culturales y económicos del entorno que influyen en el proceso de enseñanza-aprendizaje, estableciendo un marco que aporta claridad y pertinencia al estudio. Finalmente, el supuesto teórico que fundamenta la investigación plantea que existe una relación significativa entre los estilos de aprendizaje y el rendimiento académico, en el sentido de que los estudiantes que emplean un estilo congruente con su manera de procesar información logran mejores resultados. Felder y Silverman (1988) Propone que “reconocer y responder a los estilos de aprendizaje individuales puede influir de forma significativa en el rendimiento académico, ya que permite una enseñanza más personalizada y eficaz”. Este supuesto orienta tanto el diseño metodológico como el análisis e interpretación de datos, constituyendo una guía para validar o refutar la hipótesis planteada.
MATERIALES Y MÉTODOS
Para abordar el objetivo de la investigación, se empleó un enfoque cualitativo, no experimental. Como sustenta (Denzin y Lincoln, The SAGE handbook of qualitative research, 2018) “la investigación cualitativa se caracteriza por su enfoque interpretativo, naturalista y holístico, lo cual la distingue de los diseños no experimentales que requieren manipulación de variables y control del entorno”, esto permitió analizar los datos en el entorno natural de los participantes. La metodología adoptada priorizó la recolección de información precisa y relevante para comprender la relación entre los estilos de aprendizaje y el desempeño académico de los estudiantes del grupo 5°A de la Primaria Nueva Generación durante el ciclo escolar 2024-2025. La principal herramienta de recolección de datos fue una entrevista estructurada, diseñada para obtener información profunda y sistemática sobre las opiniones, actitudes y experiencias de los participantes en relación con los estilos de aprendizaje y su influencia en el rendimiento académico. Postula Yin (2018) que “la entrevista estructurada es valiosa porque proporciona un marco coherente para recolectar datos comparables entre diferentes sujetos, permitiendo al investigador mantener el enfoque en los objetivos de la investigación y reducir sesgos en la recopilación de información”. La entrevista fue complementada con cuestionarios y una guía de observación para fortalecer y validar los hallazgos. La entrevista estructurada contó con preguntas previamente diseñadas y estandarizadas, asegurando que todos los participantes respondieran bajo las mismas condiciones, favoreciendo la comparación y análisis uniforme de las respuestas. Se elaboraron indicadores claros vinculados a los objetivos de la investigación para guiar la formulación de las preguntas y facilitar la interpretación de los resultados. La aplicación de la entrevista se realizó bajo un estricto código ético, garantizando la confidencialidad y el consentimiento informado de los participantes.
El proceso de recolección de información se generó de la siguiente manera:
La elección de la entrevista estructurada se basó en su capacidad para obtener datos cualitativos de manera sistemática, proporcionando información detallada y precisa que no siempre es alcanzable mediante cuestionarios o encuestas. Creswell (2013) Describe que “el análisis sistemático de datos cualitativos busca identificar patrones significativos y generar una comprensión profunda de los participantes y su contexto, a través de una organización rigurosa de la información recopilada”. Este método permitió explorar con profundidad el conocimiento docente y la relación entre estilos de aprendizaje y desempeño académico, recolectando percepciones y experiencias que enriquecieron el análisis.
RESULTADOS Y DISCUSIÓN
Los resultados obtenidos de las seis entrevistas realizadas a docentes frente a grupo se presentan a continuación, acompañados de una explicación detallada de cada una. Este análisis permite identificar las percepciones cualitativas de los docentes respecto a la relación entre los estilos de aprendizaje de sus alumnos y su rendimiento académico. Cada entrevista fue analizada bajo un enfoque interpretativo, ya que como afirma Denzin (2011) “el enfoque interpretativo se basa en la premisa de que la realidad es construida socialmente, por lo tanto, el investigador debe comprender los significados que las personas asignan a su mundo, utilizando métodos cualitativos como entrevistas, observación y análisis de narrativas”, destacando los temas recurrentes, las opiniones particulares y los elementos significativos expresados por los participantes. A través de este proceso, se logró identificar patrones comunes, así como divergencias en la percepción docente, lo cual enriquece la comprensión del fenómeno estudiado.
El presente apartado se estructura en los siguientes elementos:
Este análisis cualitativo proporciona una base sólida para comprender cómo los docentes perciben y abordan la diversidad de estilos de aprendizaje en el aula, así como su posible impacto en los resultados académicos de sus estudiantes.
Entrevista 1:
A partir de la entrevista con el participante JMPG (Educación Física, 20 años de servicio) y las respuestas adicionales, se pueden extraer códigos y categorías para la red semántica, junto con un análisis interpretativo. Códigos relevantes extraídos:
Una vez definidos los códigos a partir de las respuestas obtenidas en las entrevistas, se procedió al proceso de agrupamiento con el fin de identificar similitudes, patrones y relaciones entre ellos. Esta etapa fue fundamental para organizar de manera sistemática la información y dar paso a la construcción de las categorías necesarias para el análisis. El agrupamiento permitió clasificar los códigos en conjuntos temáticos que reflejan aspectos comunes en las percepciones de los docentes, facilitando así una comprensión más profunda de los fenómenos estudiados. Las categorías emergentes resultantes constituyen dimensiones clave que orientan la interpretación de los datos cualitativos, vinculando directamente los estilos de aprendizaje observados con los niveles de rendimiento académico reportados. Este procedimiento metodológico asegura la validez del análisis, al fundamentarse en una lógica inductiva que parte de los datos empíricos para construir conceptos interpretativos coherentes y significativos dentro del marco de la investigación. Las categorías de la primera entrevista se muestran la tabla 1.
Tabla 1: Categorías Entrevista 1
|
Categorías |
Códigos |
|
Atención a la diversidad y adaptación didáctica
|
Incluye códigos: Diversidad de alumnos; Capacidades físicas y motoras; Adaptación de actividades; Observación del cansancio. |
|
Motivación e igualdad en el aula
|
Incluye códigos: Motivación; Igualdad entre alumnos; Interés en actividades lúdicas. |
|
Estrategias de enseñanza y aprendizaje
|
Incluye códigos: Aprendizaje activo (lluvia de ideas, mando directo); Refuerzo del conocimiento previo. |
|
Interacción social e inclusión
|
Incluye códigos: Trabajo en equipo y socialización; Inclusión e integración grupal. |
Análisis interpretativo de las categorías y códigos:
El docente reconoce y valora las diferencias individuales de sus alumnos, no sólo en capacidades físicas, sino también en niveles de cansancio o disposición para la actividad. Este enfoque centrado en el alumno le permite adaptar sus actividades para mantener la motivación y promover una participación equitativa. La igualdad entre los alumnos es un pilar para su estrategia, lo que promueve un ambiente inclusivo y de respeto mutuo. Por otro lado, utiliza técnicas de enseñanza activas como la lluvia de ideas y el mando directo para mantener el interés y asegurar la comprensión del contenido. La motivación es un factor clave, ya que el profesor considera que todos pueden aprender y desarrollar habilidades si se les motiva adecuadamente. Además, la integración grupal donde los mismos alumnos forman equipos ayuda a fortalecer los lazos sociales y el sentido de pertenencia, lo que contribuye a la inclusión de todos, evitando la exclusión o marginalización. La observación constante del cansancio físico ayuda al docente a modificar las actividades en tiempo real, respondiendo a las necesidades inmediatas de los alumnos y asegurando experiencias de aprendizaje significativas y adaptadas.
La red semántica de la entrevista 1, se muestra en la siguiente ilustración: Así como la descripción e interpretación:

Fig. 1: Red semántica Entrevista 1
Entrevista 2:
A partir de la entrevista con el participante LSJ (español, 18 años de servicio) y las respuestas adicionales, se pueden extraer códigos y categorías para la red semántica, junto con un análisis interpretativo. Códigos relevantes extraídos:
La entrevista revela una docente con alta flexibilidad y reflexión sobre su práctica, que se evidencia en su disposición para modificar actividades en función del desempeño y las necesidades detectadas en el aula. Esto demuestra un enfoque centrado en el alumno, donde no solo se sigue un plan rígido, sino que se prioriza la comprensión y participación real de todos. El reconocimiento y adaptación a los diferentes estilos de aprendizaje visual, auditivo, y kinestésico se traduce en el uso de diversos materiales y medios (videos, proyecciones, materiales concretos), buscando incluir a todos los alumnos no solo en la adquisición de conocimientos sino también en la motivación y atención inicial a la clase. El uso de dinámicas grupales y la promoción de la exposición y el debate señalan un enfoque en el desarrollo de habilidades comunicativas y colaborativas, aspectos esenciales para el aprendizaje socioemocional y la participación activa. La entrevista también sugiere un maestro que valora la experiencia diaria de sus alumnos como punto de partida para conectar con nuevos contenidos, promoviendo así una enseñanza contextualizada y significativa. Finalmente, la congruencia entre lo que dice y hace la docente refuerza la confianza en la práctica educativa autentica y reflexiva, fomentando la responsabilidad y el compromiso tanto para el estudiante como para el maestro.
La red semántica de la entrevista 2, se muestra en la siguiente ilustración: Así como la descripción e interpretación:

Fig. 2: Red semántica Entrevista 2
Entrevista 3:
A partir de la entrevista con el participante ES (español, 10 años de servicio) y las respuestas adicionales, se pueden extraer códigos y categorías para la red semántica, junto con un análisis interpretativo. Códigos relevantes extraídos:
ES reconoce explícitamente la importancia de adaptar la enseñanza a la diversidad de sus alumnos, identificando sus estilos de aprendizaje y ajustando las actividades para responder a estas diferencias. Este enfoque asegura que cada alumno acceda al contenido de una manera adecuada a sus características, incrementando la inclusión educativa. La utilización de didácticas activas y dinámicas, como debates, exposiciones, mapas conceptuales, videos e infografías, se orienta a crear ambientes motivadores y participativos. Esta variedad en los recursos permite que los estudiantes mantengan un interés constante durante las clases y se involucran desde múltiples dimensiones (auditiva, visual, kinestésica). El profesor también hace un esfuerzo por conectar los nuevos aprendizajes con el conocimiento previo a través de ejemplos cotidianos, lo que favorece la comprensión y el aprendizaje significativo. La flexibilidad y apertura para modificar actividades destaca un compromiso hacia la mejora continua y la personalización, reflejando una práctica docente reflexiva. Finalmente, el gusto por actividades como el debate articula varios elementos: desarrollo de habilidades de investigación, comprensión profunda y defensa de ideas, favoreciendo también la expresión oral y escrita, y contribuyendo a la formación integral del alumno.
La red semántica de la entrevista 3, se muestra en la siguiente ilustración: Así como la descripción e interpretación:

Fig. 3: Red semántica Entrevista 3
Entrevista 4:
A partir de la entrevista con el participante SRC (ingles, 11 años de servicio) y las respuestas adicionales, se pueden extraer códigos y categorías para la red semántica, junto con un análisis interpretativo. Códigos relevantes extraídos:
La docente SRC adopta un enfoque centrado en el alumno que privilegia la diversidad y la flexibilidad. Su planificación no es rígida, sino que responde a un conocimiento profundo de los intereses y estilos de sus estudiantes, basado en encuestas y observación continua. Este diagnóstico inicial permite que las actividades se diseñen con un alto grado de adaptación y personalización, que incluye la opción para que los alumnos elijan cómo y con quién trabajar. En cuanto a la motivación, destaca el rol fundamental de la conexión personal a través del interés genuino en las actividades extracurriculares de los alumnos, lo que fortalece el vínculo y favorece un ambiente participativo. La aplicación de metodologías colaborativas como ambientes de aprendizaje dinámicos, lluvia de ideas y debate apunta a generar un contexto donde la expresión libre y el intercambio de ideas son protagonistas, potenciando no solo el aprendizaje del idioma inglés sino también habilidades de pensamiento crítico y comunicación. La docente también manifiesta un compromiso constante con la evaluación formativa mediante el monitoreo y la modificación o replanteamiento de actividades cuando detecta dificultades, evidenciando una práctica reflexiva que busca la efectividad en el aprendizaje. Finalmente, la integración de todos los alumnos, considerando sus habilidades, refuerza un enfoque inclusivo que reconoce la heterogeneidad del grupo como una fortaleza para el aprendizaje.
La red semántica de la entrevista 4, se muestra en la siguiente ilustración: Así como la descripción e interpretación:

Fig. 4: Red semántica Entrevista 4
La red refleja un enfoque pedagógico centrado en conocer profundamente a los estudiantes para diseñar y ajustar actividades educativas inclusivas y motivadoras. El docente promueve ambientes colaborativos y espacios para la libre expresión, principalmente a través del debate, y mantiene una evaluación continua que retroalimenta el proceso. La motivación se fortalece mediante el interés genuino hacia las experiencias personales de los alumnos. Esta forma de enseñanza favorece que todos los alumnos se integren según sus habilidades y preferencias, promoviendo un aprendizaje significativo y una participación.
Entrevista 5:
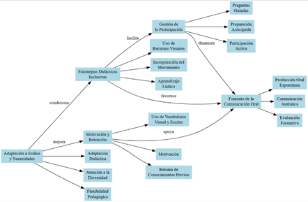
A partir de la entrevista con el participante MLG (frances,7 años de servicio) y las respuestas adicionales, se pueden extraer códigos y categorías para la red semántica, junto con un análisis interpretativo. Códigos relevantes extraídos:
La entrevistada, MLG, con 7 años de experiencia enseñando francés, manifiesta una fuerte orientación hacia la atención a la diversidad en el aula mediante la implementación de estrategias didácticas variadas que consideran los diferentes estilos de aprendizaje. Destaca la importancia de los recursos visuales y táctiles (imágenes, objetos), la integración del movimiento y la dinámica lúdica como medios para favorecer el interés y la retención del conocimiento en los alumnos. Además, enfatiza la promoción de la producción oral espontánea (la exposición en forma de conversación) como un espacio para que los estudiantes recuperen y expresen sus conocimientos previos, desarrollando habilidades comunicativas auténticas. La inclusión participativa se gestiona activando la participación mediante preguntas guiadas y juegos, motivando la preparación anticipada de respuestas para fomentar la confianza. MLG pone especial atención en la adaptación constante de las actividades según las necesidades individuales, reflejando una actitud flexible y receptiva que involucra la observación y el conocimiento específico de cada alumno.
La red semántica de la entrevista 5, se muestra en la siguiente ilustración: Así como la descripción e interpretación:
La red semántica refleja las principales estrategias y prácticas didácticas que utilizan los maestros para atender la diversidad en el aula y favorecer un aprendizaje significativo y participativo.

Fig. 5: Red semántica Entrevista 5
A partir de la entrevista con el participante CMM (tecnología, 8 años de servicio) y las respuestas adicionales, se pueden extraer códigos y categorías para la red semántica, junto con un análisis interpretativo. Códigos relevantes extraídos:
El docente demuestra una conciencia clara sobre la diversidad educativa y la necesidad de implementar estrategias inclusivas. Utiliza múltiples recursos (videos, presentaciones, prácticas) que atienden a distintas formas y ritmos de aprendizaje, lo que indica un enfoque diferenciador. La motivación a través de la participación activa y proyectos que desarrollan la creatividad apunta hacia un aprendizaje significativo y constructivista. La flexibilidad para modificar actividades muestra apertura y responsividad, aspectos claves para una docencia sensible a las necesidades reales del alumnado. En síntesis, el docente integra tecnología, diversidad y creatividad mediante un proceso dinámico que busca adaptarse y potenciar el aprendizaje integral de los estudiantes.
La red semántica de la entrevista 6, se muestra en la siguiente ilustración: Así como la descripción e interpretación:

Fig. 6: Red semántica Entrevista 6
La red semántica ofrece una representación estructurada del enfoque pedagógico del docente en relación con la atención a la diversidad, el uso de recursos didácticos, las estrategias motivacionales y la flexibilidad en la enseñanza.
Las entrevistas muestran de manera consistente que los docentes reconocen la influencia directa entre los estilos de aprendizaje y el rendimiento académico de sus alumnos. No como una fórmula cerrada, sino como una relación dinámica, donde la adecuación pedagógica, la empatía docente y el uso de estrategias activas son claves para potenciar el aprendizaje. Este enfoque cualitativo confirma que cuando los docentes respetan y valoran la diversidad cognitiva, y adaptan su enseñanza en consecuencia, los estudiantes no solo mejoran su desempeño, sino que también se sienten parte activa de su proceso formativo.
CONCLUSIÓN
AGRADECIMIENTOS
A todas las personas e instancias que han hecho posible la realización de esta tesis, mil gracias. Cuento con amores incondicionales en mi vida, ellos me han apoyado, colaborado y dado fuerzas en cada etapa, es una realidad de que han sido elementos fundamentales para superar los retos de este proceso. A mis padres, por enseñarme con el ejemplo que los logros se cimientan con esfuerzo y perseverancia, a mi esposo por motivarme día a día; y a mis hijas, por las pláticas que realizamos en los momentos más difíciles.
Agradezco al Dr. Edgar Escobar Gutiérrez por el acompañamiento y las explicaciones definitivas de cada etapa del proceso de investigación, además a cada uno de los Doctores quienes de manera paciente y enriquecedora dieron cada una de las asignaturas; mil gracias. Por otra parte, agradezco a los Doctores y Maestros que colaboraron con observaciones que enriquecieron la investigación.
La amabilidad era fue constante en todo momento y eso ha hecho de esta experiencia algo célebre, por tanto, quiero reconocer a mis compañeros del Doctorado en Educación, quienes participaron conmigo en las clases y de los cuales aprendí el uso de la tecnología, la paciencia, la iniciativa y conocimientos generales. De igual manera agradecer a la UNICLA por proporcionarme los elementos necesarios para llevar a cabo esta investigación. Ha sido un viaje de aprendizaje en todo momento, gracias a todos ustedes por haber sido parte de esta etapa tan importante para mí, además espero poder emplear todo lo aprendido en este proceso; aportando en cada una de las acciones que realice en mi trabajo educativo.
REFERENCIAS
Ainscow, M. (2005). Developing inclusive education systems: What are the levers for change? Journal of Educational Change, 6(2), 109-124. https://doi.org/ https://doi.org/10.1007/s10833-005-1298-4
Creswell, J. (2013). Qualitative inquiry and research design: Choosing among five approaches. Sage Publications.
Denzin, N. (2011). The SAGE handbook of qualitative research. Sage Publications.
Denzin, N., y Lincoln, Y. (2018). The SAGE handbook of qualitative research. Sage Publications.
Duckworth, A. (2016). Grit: The Power of Passion and Perseverance. Scribner.
Felder, R., y Silverman, L. (1988). Learning and teaching styles in engineering education. Engineering Education, 78(7), 674-681.
Kolb, D. (1984). Experiential learning: Experience as the source of learning and development. Prentice Hall.
Yin, R. (2018). Case study research and applications: Design and methods. Sage Publications.