Estrategias pedagógicas y rendimiento escolar en aulas multigrado: Una aproximación contextual en las instituciones educativas rurales de Montería, Colombia
Pedagogical strategies and academic performance in multigrade classrooms: A contextual approach in rural schools of Montería, Colombia
Jhon Jairo Moscoso Villadiego1 y Leandro Luis Lobo López2
1Universidad UMECIT Panamá, jhon.moscoso123@gmail.com, https://orcid.org/0000-0003-1776-9732, Colombia.
2Universidad UMECIT Panamá, leanlope@hotmail.com, https://orcid.org/0000-0002-4749-0903, Colombia
|
Información del Artículo |
|
RESUMEN |
|
|
Trazabilidad: Recibido 13-05-2025 Revisado 14-05-2025 Aceptado 31-05-2025
|
|
El presente artículo científico de enfoque cualitativo y bajo el paradigma hermenéutico, se orienta hacia la comprensión a fondo de las prácticas pedagógicas en aulas multigrado de instituciones educativas en zonas rurales del municipio de Montería, Córdoba. Con este propósito, el estudio busca interpretar rigurosa y contextualizadamente los discursos docentes, las dinámicas observadas en el aula y toda la información documental conseguida a través de entrevistas, observaciones y análisis documental, por medio de las cuales se identificaron prácticas flexibles y colaborativas que permiten atender la diversidad de niveles en el aula y adaptarse a los recursos limitados. Los hallazgos muestran que la planificación didáctica flexible, la tutoría entre pares, el trabajo colaborativo y la contextualización de contenidos son claves para mejorar la motivación y la autonomía de los estudiantes, superando las barreras estructurales y culturales del entorno rural. La investigación resalta la necesidad de valorar las aulas multigrado no como limitaciones, sino como espacios de innovación pedagógica donde se potencia la participación activa y el aprendizaje significativo. Finalmente, se concluye que la calidad educativa en estos contextos depende de la contextualización de las prácticas docentes y de un compromiso institucional con las realidades del entorno. Se propone fortalecer las políticas públicas y la formación docente para consolidar estrategias inclusivas y sostenibles que garanticen una educación pertinente y equitativa en las comunidades rurales. |
|
|
Palabras Clave: Aprendizaje Colaborativo Aulas multigrado Educación rural Estrategias pedagógicas Rendimiento escolar
|
|||
|
|
|||
|
Keywords: Academic performance Collaborative learning Pedagogical strategies Multigrade classrooms Rural education
|
|
ABSTRACT This scientific article presents a qualitative study, grounded in the hermeneutic paradigm, explores the pedagogical strategies in multigrade classrooms within rural areas of Montería, Córdoba, and their influence on student performance. Through interviews, classroom observations, and document analysis, the research identifies flexible and collaborative practices that address the diversity of educational levels and adapt to the scarcity of resources. Findings highlight that flexible lesson planning, peer tutoring, collaborative work, and contextualized content delivery are crucial in enhancing student motivation and autonomy, thereby overcoming structural and cultural challenges in rural settings. The study underscores the importance of viewing multigrade classrooms not as limitations, but as spaces for pedagogical innovation, fostering active participation and meaningful learning. It concludes that educational quality in these contexts depends on the contextual adaptation of teaching practices and institutional commitment to the realities of the environment. Strengthening public policies and ongoing teacher training is proposed to consolidate inclusive and sustainable strategies that ensure relevant and equitable education in rural communities.
|
||
|
||||
INTRODUCCIÓN
La presente investigación explora y analiza las estrategias pedagógicas implementadas por los docentes en las aulas multigrado de instituciones educativas rurales del municipio de Montería, Córdoba, y su relación con el rendimiento escolar de los estudiantes. Estas aulas, que agrupan a estudiantes de diversos grados y edades en un solo espacio, representan al menos la mitad de la educación primaria rural en Colombia, y cerca del 73% en algunos países de América Latina como Perú (Boix y Domingo, 2018). La necesidad de comprender la forma en que las prácticas pedagógicas inciden en el aprendizaje se vuelve imperativa, considerando que, según datos del Ministerio de Educación Nacional (2018), la tasa de finalización de la educación media en áreas rurales apenas alcanza el 29%, frente al 52% en zonas urbanas. Además, los resultados de las pruebas Saber muestran una brecha de 21 puntos en matemáticas y 37 en lectura entre estudiantes rurales y urbanos.
El primer componente de esta investigación abordó la caracterización de las estrategias pedagógicas utilizadas por los docentes en las aulas multigrado de las instituciones rurales de Montería, Córdoba. Este análisis permitió identificar las metodologías, enfoques y dinámicas que los maestros implementan cotidianamente, evidenciando que, a pesar de las limitaciones en recursos y condiciones del entorno, despliegan estrategias innovadoras como la tutoría entre pares, el trabajo cooperativo y la contextualización de los contenidos. Estas prácticas facilitan la comprensión de los aprendizajes y refuerzan la autonomía de los estudiantes, lo cual ha sido respaldado en la literatura por Bowen (2019), quien destaca que la flexibilidad y adaptación son ejes centrales en la enseñanza multigrado en entornos rurales.
El estudio se basa en un enfoque cualitativo y utiliza la codificación temática, el análisis de redes semánticas y la triangulación metodológica para garantizar la validez y confiabilidad de los hallazgos. A través de la triangulación de entrevistas semiestructuradas, observaciones de aula y análisis documental, se identifican las dinámicas de planificación, interacción y evaluación que configuran la enseñanza multigrado y permiten, en muchos casos, superar las limitaciones de infraestructura y recursos. La evidencia empírica revela la importancia de estrategias como la tutoría entre pares, el trabajo colaborativo y la contextualización de los contenidos, elementos que contribuyen a la construcción de aprendizajes relevantes y fomentan la autonomía y participación estudiantil.
Otro componente de análisis corresponde la descripción de los factores contextuales que inciden en la implementación de estas estrategias. Se consideran elementos como la limitada infraestructura escolar, la disponibilidad de recursos didácticos, la situación socioeconómica de las familias y la lejanía de las sedes educativas, que configuran un escenario que exige constante creatividad y adaptabilidad de los docentes para garantizar aprendizajes pertinentes. El tercer componente se centró en la influencia de estas estrategias sobre el rendimiento escolar. Donde, se determinó que las prácticas basadas en la flexibilidad curricular, la participación de los estudiantes y la evaluación adaptada a sus realidades fomentan tanto el aprendizaje académico como el desarrollo de habilidades socioemocionales relevantes en estos contextos rurales (Rodríguez, 2024).
Finalmente, el objetivo general de esta investigación es proponer orientaciones pedagógicas contextualizadas que fortalezcan el rendimiento escolar en estas aulas. De forma específica, se pretende caracterizar las estrategias pedagógicas utilizadas, describir los factores del entorno rural que influyen en su implementación, analizar la relación entre dichas estrategias y el rendimiento escolar, y recoger la percepción de los docentes. Este enfoque busca aportar elementos concretos para la mejora de la calidad educativa rural y la equidad en el acceso al conocimiento. De lo anterior, surge la siguiente pregunta: ¿Cómo se desarrollan las prácticas pedagógicas en las aulas multigrado de las instituciones educativas rurales de Montería, y qué relación guardan con el rendimiento escolar de los estudiantes?
MATERIALES Y MÉTODOS
El presente estudio doctoral se fundamenta a partir del paradigma hermenéutico, que desde los postulados de Gadammer, parte de un elemento clave que es la historicidad, este concepto es clave para los estudios hermenéuticos-investigativos pues reivindica la subjetividad de manera categórica con elementos como la autoridad y la tradición que se aúna con la idea de distancia en lo que respecta al paso del tiempo, por lo cual sirve, para que el que investiga tenga una posición frente al objeto de estudio y sus circunstancias (Rodríguez, 2024). Ahora bien, la metodología de investigación guarda una relación con el paradigma y es el enfoque cualitativo, de tipo explicativa, con un diseño transeccional con estudio de campo, no experimental, contemporáneo y multivariable (Hurtado, 2005). Según Hernández (2018) las investigaciones de cohorte cualitativo proponen estudiar a los sujetos sociales en su diario vivir o en el contexto social y cultural en el cual ellos se desenvuelven. Participar, interactuar con las personas, observar lo que ellos están haciendo en su comunidad o en su barrio son tareas básicas en las investigaciones que siguen una orientación cualitativa. Esta elección metodológica se justifica por el propósito de describir los factores del contexto rural que inciden en la implementación de dichas estrategias pedagógicas.
En concordancia con el enfoque cualitativo de la presente investigación, el proceso de categorización permite organizar y estructurar analíticamente la información recogida en el trabajo de campo a través de entrevistas, observaciones y registros. Las categorías y subcategorías funcionan como conceptos definidores y sensibilizadores que orientan la comprensión del fenómeno de estudio desde una perspectiva interpretativa. Así, la tabla que se presenta a continuación contiene las categorías principales, sus respectivas subcategorías y los indicadores que guiarán el análisis de los discursos obtenidos, permitiendo mantener la direccionalidad, coherencia y profundidad interpretativa del estudio.
Tabla 1: Cuadro de Operacionalización de las categorías
|
Categoría |
Subcategoría |
Indicadores |
|
Estrategias pedagógicas |
Enfoques de enseñanza |
Tipo de estrategia utilizada, planificación didáctica, metodología aplicada |
|
Atención a la diversidad |
Nivel de adecuación pedagógica, flexibilidad curricular |
|
|
Participación y autonomía del estudiante |
Nivel de participación, toma de decisiones, responsabilidad en el aprendizaje |
|
|
Rendimiento escolar |
Concepciones del rendimiento |
Visión del rendimiento como nota, logro, proceso o competencia |
|
Factores condicionantes |
Contexto familiar, recursos, motivación, prácticas docentes |
|
|
Evaluación y medición |
Instrumentos utilizados, tipos de evaluación, pertinencia contextual |
|
|
Aulas multigrado |
Dinámicas e interacciones |
Tipos de interacción (cooperación, tutoría entre pares, trabajo grupal) |
|
Potencialidades pedagógicas |
Valor pedagógico de la diversidad, autonomía, integración curricular |
El proceso de triangulación de los hallazgos constituye una fase crítica dentro del análisis cualitativo de esta investigación, ya que permite fortalecer la validez interna del estudio mediante la integración de múltiples fuentes de datos, perspectivas y técnicas de análisis. En este estudio la triangulación se estructura a partir de la integración coherente de los datos recolectados mediante tres instrumentos principales: la guía de entrevista semiestructurada aplicada a docentes, la guía de observación estructurada de las dinámicas del aula y el análisis documental de las planificaciones y registros institucionales. Esta estrategia permitió construir una visión más completa y profunda de las relaciones existentes entre las estrategias pedagógicas, las dinámicas propias de las aulas multigrado y los factores que inciden en el rendimiento escolar de los estudiantes.
La investigación cualitativa en contextos educativos rurales y multigrado demanda un enfoque riguroso y coherente que permita captar la complejidad del fenómeno estudiado. En este sentido, la interpretación de los resultados no puede limitarse a la descripción superficial de datos, sino que debe ser un proceso reflexivo que articule la evidencia empírica con los referentes teóricos y los objetivos de investigación. El análisis cualitativo, por tanto, se configura como una fase crítica del estudio y los factores que inciden en el rendimiento escolar de los estudiantes en entornos caracterizados por la heterogeneidad y la escasez de recursos. La población está compuesta por los docentes y estudiantes de las instituciones educativas la Poza, San Isidro y Santa fe. La institución educativa la Poza está compuesta por cuatro sedes (la Poza (sede principal), Manchego, el Socorro y León Medio) ubicadas en las veredas del mismo nombre, las cuales hacen parte del corregimiento San Anterito. De otro modo, la institución Educativa Santa fe es una escuela rural compuesta por 9 sedes. Y, por último, la institución Educativa San Isidro ofrece el servicio educativo en los niveles de preescolar, básica primaria, básica secundaria y media académica. Está conformada por cuatro sedes: San Isidro (sede principal), el Congo, Salamina y Galilea. La sede principal es la única que, además de no tener multigrados, ofrece los cuatro niveles educativos: preescolar, básica primaria, básica secundaria y media académica.
Uno de los pilares fundamentales de este análisis es la codificación temática, la cual permite organizar y categorizar los datos a partir de núcleos de significado. Esta técnica posibilita identificar patrones recurrentes, relaciones emergentes y significados implícitos en los discursos de los actores educativos. No obstante, la codificación por sí sola no es suficiente para alcanzar una interpretación robusta; es necesario complementarla con estrategias de análisis relacional, que ayuden a establecer conexiones entre dimensiones clave del estudio, tales como las dinámicas del aula multigrado, las condiciones contextuales de las escuelas rurales y las metodologías de enseñanza utilizadas por docentes.
A fin de reforzar la valides de los hallazgos y asegurar una interpretación más profunda del fenómeno investigado, se incorpora la triangulación de técnicas e instrumentos. Según Denzin y Lincoln (2008), la triangulación metodológica permite constatar los datos obtenidos desde distintas fuentes e instrumentos, aumentando así la credibilidad de los resultados. En este marco, la integración de entrevistas, observaciones y revisión documental no solo enriquece la comprensión del objeto de estudio, sino que también garantiza la coherencia interpretativa y fortalece la fiabilidad del análisis.
RESULTADOS Y DISCUSIÓN
La investigación cualitativa desarrollada permitió analizar cómo las estrategias pedagógicas empleadas por los docentes influyen en el rendimiento escolar de los estudiantes en aulas multigrado en el municipio de Montería, Córdoba. El proceso de análisis se estructuró en tres etapas: preanálisis, codificación y tratamiento e interpretación de los resultados, siguiendo la propuesta metodológica de Bardin (2013). Esta metodología favoreció la identificación de patrones y regularidades, así como la comprensión de las dinámicas educativas y los factores contextuales que inciden en el rendimiento escolar. Durante la fase de resultados, se evidenció que las estrategias pedagógicas más empleadas son la tutoría entre pares, el trabajo cooperativo y la contextualización de los contenidos. Estas prácticas permiten una planificación flexible y adaptada a la diversidad de los estudiantes, concibiéndose como herramientas para enfrentar la falta de recursos y las limitaciones estructurales del entorno rural.
En la discusión, los hallazgos se contrastaron con la literatura existente, reafirmando la necesidad de un enfoque adaptativo y centrado en la diversidad para fortalecer los aprendizajes (Krippendorff, 2018). Las observaciones y entrevistas evidenciaron que los docentes reconocen la importancia de integrar estrategias colaborativas y de contextualizar los contenidos a la vida rural de sus estudiantes, lo que favorece el rendimiento académico y el desarrollo de habilidades socioemocionales. Sin embargo, se identificaron limitaciones como la escasa formación docente en metodologías multigrado y la carencia de recursos didácticos, que condicionan la implementación de estas estrategias. Estas restricciones demandan políticas públicas que fortalezcan la formación docente y la dotación de materiales para mejorar la equidad educativa en el sector rural (Ministerio de Educación Nacional, 2018). Por último, los resultados confirman que la calidad educativa en las aulas multigrado está vinculada a prácticas flexibles, participativas y coherentes con las necesidades de los estudiantes, aportando así a la construcción de un modelo educativo que responda a las realidades de los contextos rurales y contribuya a la equidad en la educación.
Aporte al campo de la educación rural y multigrado.
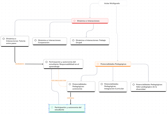
La interrelación entre la planificación didáctica y la atención a la diversidad también se refleja en la red, donde se observa que la flexibilidad curricular y la adecuación pedagógica son indicadores estrechamente vinculados con las estrategias de enseñanza.

Fig. 1: Red Semántica de “Aulas Multigrado”
Esta red conceptual facilitó una comprensión más profunda de las dinámicas que se dan en las aulas multigrado del municipio de Montería, destacando los factores que influyen en el rendimiento escolar en los contextos rurales. Más allá de una simple descripción, el análisis buscó construir una argumentación sólida que integrara los datos empíricos con los fundamentos teóricos y los objetivos del estudio, con el fin de generar propuestas pedagógicas contextualizadas (Miranda et al., 2020). El análisis de la red evidenció que las estrategias pedagógicas juegan un papel central en el proceso educativo multigrado. Categorías como la planificación didáctica, el enfoque de enseñanza y la metodología aplicada emergieron como elementos clave, respaldados tanto por la literatura como por las experiencias de los docentes. Se destacó la importancia de una planificación flexible que atienda la diversidad de niveles en el aula. Además, se observó que la participación y autonomía de los estudiantes aumentan cuando se les permite tomar decisiones sobre su aprendizaje, lo que fortalece su motivación y compromiso.
También, se identificó que prácticas como la tutoría entre pares y el trabajo colaborativo fomentan la responsabilidad compartida y la autogestión del aprendizaje, convirtiendo al aula multigrado en un espacio con grandes oportunidades formativas. La red conceptual construida a partir del análisis cualitativo de las aulas multigrado en contextos rurales evidencia que, lejos de ser una limitación estructural, este modelo educativo encierra un conjunto de dinámicas pedagógicas ricas y transformadoras (OCDE, 2022). A través de las categorías de dinámicas e interacciones y potencialidades pedagógicas, se argumenta que las aulas multigrado permiten desarrollar estrategias de enseñanza y aprendizaje altamente efectivas, contextualizadas y centradas en la colaboración entre estudiantes. El análisis revela que la tutoría entre pares, la cooperación y el trabajo grupal no son prácticas accesorias, si no estrategias clave para enfrentar la diversidad de niveles presentes en un mismo espacio.
La flexibilidad curricular se posiciona como un facilitador clave para garantizar que los estudiantes puedan avanzar en su aprendizaje a partir de sus propios ritmos y estilos, lo cual coincide con los planteamientos de Ames et al., (2024), quien enfatiza la importancia de adaptar los enfoques pedagógicos para responder a las particularidades de cada contexto educativo. En el trabajo de campo, este aspecto se corroboró mediante la observación directa de clases en las que los docentes integraban actividades diferenciadas dentro de la misma sesión, permitiendo que los estudiantes trabajaran en función de sus necesidades específicas.
En paralelo, la red evidencia que la atención a la diversidad no solo se vincula con las estrategias pedagógicas, sino que también se conecta de manera directa con la participación y autonomía del estudiante. La toma de decisiones por parte de los estudiantes y su nivel de participación emergen como componentes que se potencian cuando la oferta pedagógica es pertinente y ajustada a sus realidades. Este hallazgo se alinea con las teorías de aprendizaje que fundamentan esta investigación, en particular con lo expuesto por Bustos (2024), quien señala que la participación del estudiante se incrementa en contextos donde se reconocen y valoran sus contribuciones dentro del proceso de aprendizaje. Estas dinámicas, además de optimizar los recursos disponibles, promueven habilidades sociales y consolidan una cultura de ayuda mutua, lo que refuerza tanto el aprendizaje individual como colectivo. Testimonios de docentes y estudiantes triangulados con la observación de campo, evidencian que estas interacciones fortalecen la autoestima, la autonomía y el sentido de responsabilidad entre los alumnos.
En conexión directa con estas dinámicas, la red conceptual destaca tres potencialidades pedagógicas fundamentales: la autonomía del estudiante, la integración curricular y el valor pedagógico de la diversidad. Estas dimensiones no solo emergen como resultado de las prácticas colaborativas, sino que se integran de manera orgánica en la cotidianidad del aula multigrado. En este particular, se argumentan que la diversidad frecuentemente vista como un obstáculo se convierte en un recurso didáctico poderoso cuando es reconocida e incorporada activamente en la planificación pedagógica. El análisis teórico y empírico coincide en el que el enfoque multigrado, bien orientado, favorece un aprendizaje significativo, contextualizado y transversal. Las estrategias pedagógicas observadas, como la organización en grupos heterogéneos o el uso de proyectos integradores del currículo, muestran que la educación en contextos rurales puede ser altamente eficaz cuando se adapta a sus realidades y potencialidades.
Se argumenta que las aulas multigrado constituyen entornos pedagógicos fértiles para el desarrollo integral de los estudiantes. La red conceptual analizada no solo describe las prácticas existentes, sino que proporciona una base sólida para proponer orientaciones pedagógicas contextualizadas que mejoren el rendimiento escolar y fortalezcan el papel de la escuela rural como agente de transformación social. Así, el estudio no solo cumple sus objetivos investigativos, sino que también contribuye a una comprensión más justa y enriquecida del fenómeno educativo en contextos multigrado.
Estrategia de intervención pedagógica para la articulación entre contexto y rendimiento escolar
Este no es un fenómeno aislado, sino el resultado de la interacción de múltiples factores, especialmente en contextos rurales multigrado. La investigación busca proponer orientaciones pedagógicas contextualizadas para mejorar el rendimiento en instituciones de Montería, y se considera aspectos como los recursos disponibles, el entorno familiar, las prácticas, la motivación estudiantil, los tipos de evaluación y las concepciones de éxito académico. Estos elementos se relacionan entre sí y afectan de forma significativa las trayectorias escolares. La red conceptual sobre el rendimiento escolar muestra los siguientes resultados:

Fig. 2: Red Semántica de “Rendimiento Académico”
La comprensión del rendimiento escolar en contextos rurales, como el del municipio de montería, exige una mirada integral que reconozca la interacción entre diversos factores condicionantes, pedagógicos y evaluativos. La investigación evidencia que uno de los principales obstáculos para el aprendizaje es la carencia de recursos materiales en los hogares rurales, tales como libros o acceso a internet, lo cual limita el refuerzo escolar en casa y profundiza las desigualdades. Este déficit no solo impacta la continuidad del aprendizaje fuera del aula, sino que también mina la motivación del estudiante, quien enfrenta mayores barreras para involucrarse activamente con los contenidos escolares.
El contexto familiar constituye otro factor decisivo. Muchos estudiantes provienen de familias con bajos niveles de escolaridad, lo que reduce el acompañamiento en las tareas escolares y restringe las oportunidades de apoyo en el hogar. Esta situación refuerza la responsabilidad de la escuela de compensar dichas carencias mediante estrategias pedagógicas inclusivas, sensibles al entorno y centradas en la diversidad del alumnado. Este marco, las prácticas docentes emergen como un eje fundamental para transformar las condiciones del aprendizaje (Tedesco, 2019). La investigación muestra que los docentes adoptan metodologías activas, con contenidos contextualizados y vinculados a la vida cotidiana de los estudiantes como ejemplos del trabajo en la finca o la resolución de problemas agrícolas, logran mayores niveles de motivación, comprensión y participación.
Este tipo de enseñanza, alineada con los planteamientos de autores como Siemens (2024) y Downes (2022), favorece la construcción de aprendizajes significativos y fortalece el vínculo entre escuela y comunidad. La dimensión evaluativa también desempeña un papel clave. Se constata que las evaluaciones que integran situaciones reales del contexto rural no solo mejoran la apropiación de los contenidos, sino que también cambian la percepción que los estudiantes tienen del rendimiento escolar. A diferencia de las evaluaciones tradicionales centradas en la calificación numérica, las evaluaciones formativas y contextualizadas permiten valorar el proceso de aprendizaje, promoviendo una visión del rendimiento basada en la competencia, la aplicabilidad y la progresión personal. Esto contribuye al desarrollo de una motivación intrínseca y de una mayor autoestima académica.
Asimismo, la participación del estudiante en el diseño de las evaluaciones refuerza su autonomía y compromiso. Cuando se les brinda voz para definir criterios de evaluación, los estudiantes asumen con mayor responsabilidad su propio aprendizaje, desarrollan competencias metacognitivas y muestran una actitud más positiva hacia las tareas escolares. Esta práctica, aunque demanda una mayor planificación docente, se traduce en un mejor rendimiento y una comprensión más profunda del valor de aprender.
En definitiva, la red conceptual construida a partir de los hallazgos empíricos revela que el rendimiento escolar en contextos rurales no puede ser explicado únicamente por los resultados académicos, sino que es el resultado de una compleja articulación entre recursos disponibles, contexto familias, prácticas pedagógicas y estrategias de evaluación. Una enseñanza que contextualiza, que valora el proceso más allá del resultado, y que promueve la participación del estudiante, tiene un impacto significativo en su motivación y en su percepción del aprendizaje como herramienta útil para la vida. Este análisis no solo permite comprender las dinámicas educativas en zonas rurales, sino que también ofrece fundamentos sólidos para diseñar propuestas pedagógicas contextualizadas, equitativas y sostenibles. La mejora del rendimiento escolar, por tanto, pasa por una transformación intencional de las practicas docentes y evaluativas, que respondan de manera efectiva a las realidades del entorno y fortalezcan el desarrollo integral de los estudiantes rurales.
La discusión de resultados de esta investigación subraya la importancia de integrar los hallazgos empíricos obtenidos en aulas multigrado-rurales del municipio de Montería con los marcos teóricos que sustentan la práctica pedagógica (Murillo et al., 2021). A través de una triangulación metodológica rigurosa, se evidencia que la flexibilidad en la planificación, la participación del estudiante y el trabajo colaborativo emergen como estrategias pedagógicas clave para potenciar el aprendizaje en contextos marcados por la heterogeneidad y precariedad estructural. Desde el enfoque hermeneútico, se interpreta que la adaptación constante del docente a la diversidad del aula no solo responde una necesidad práctica, sino que se alinea con teorías que valoran la autonomía del estudiante y la contextualización del aprendizaje (UNESCO, 2021). En particular, se argumenta que las practicas pedagógicas diseñadas con baje en la cotidianidad del entorno rural no solo mejoran el rendimiento escolar, sino que también fortalecen la motivación y la transferencia del conocimiento.
En este marco, Zamora y Mendoza (2018), sostienen que el ejercicio del docente rural tiene ciertos rasgos o características de índole contextual, profesional y personal, que configuran una identidad o especificidad dentro de la escuela rural. Los cinco rasgos más importantes son, según el autor, los siguientes: el vínculo con la comunidad, la existencia de la modalidad multigrado, la existencia o ausencia de los modelos educativos flexibles, la disyuntiva para los docentes de buscar la permanencia de la población en sus regiones o prepararla para su migración y la creatividad y la recursividad para responder a las exigencias del medio. Además, se destaca que las dinámicas colaborativas, como la tutoría entre pares, son prácticas intencionadas que favorecen la construcción colectiva del saber y desarrollan competencias sociales. Estas prácticas, lejos de ser soluciones improvisadas, forman parte de un modelo educativo coherente con la realidad multigrado y con teorías sistemáticas del aprendizaje. En síntesis, el estudio defiende que, a pesar de las limitaciones materiales y contextuales, es posible lograr aprendizajes significativos mediante estrategias pedagógicas contextualizadas y participativas. No solo valida los supuestos teóricos del estudio, sino que ofrece un modelo explicativo del rendimiento escolar en zonas rurales que puede orientar futuras intervenciones pedagógicas y políticas educativas más sensibles al contexto.
CONCLUSIÓN
Al finalizar este estudio es posible comprender desde una perspectiva cualitativa y hermeneútica, la complejidad que envuelve las prácticas pedagógicas en aulas multigrado de instituciones educativas rurales del municipio de Montería, Córdoba. A través del análisis interpretativo de discursos docentes, observaciones de aula y revisión documental, se ha develado un entramado de significados, estrategias y tensiones que configuran la cotidianidad escolar en contextos rurales caracterizados por múltiples desafíos, pero también por una profunda riqueza pedagógica y cultural. El presente estudio permitió alcanzar los objetivos propuestos, construyendo una comprensión detallada sobre cómo las estrategias pedagógicas implementadas en aulas multigrado influyen en el rendimiento escolar en instituciones rurales de Montería, Córdoba. El análisis reveló que la flexibilidad curricular, la planificación diferenciada y la contextualización de las actividades son prácticas recurrentes que responden a las necesidades de los estudiantes, contribuyendo a fortalecer la motivación y la autonomía en el aprendizaje.
Se identificaron factores del entorno rural que condicionan la implementación de estas estrategias, entre los cuales destacan la disponibilidad limitada de recursos didácticos, las condiciones socioeconómicas de las familias y las dificultades geográficas de acceso a las instituciones. Estos elementos exigen a los docentes desarrollar una capacidad constante de adaptación y creatividad para garantizar el acceso equitativo a la educación. Los hallazgos evidencian que las prácticas pedagógicas en aulas multigrado no pueden analizarse desde enfoques homogéneos ni universales. Por el contrario, están atravesadas por factores estructurales como la infraestructura limitada, el acceso desigual a recursos educativos y las particularidades geográficas y sociales de las comunidades rurales. Sin embargo, también se observa una alta capacidad de agencia por parte de los docentes, quienes, mediante la implementación de estrategias flexibles, colaborativas y contextualizadas, logran adaptarse a las condiciones del entorno y responder a las necesidades diversas de sus estudiantes.
La investigación evidenció que la relación entre las estrategias pedagógicas contextualizadas y el rendimiento escolar es directa. Las prácticas flexibles y la participación de los estudiantes promueven no solo la comprensión de los contenidos, sino también el desarrollo de habilidades socioemocionales y de convivencia esenciales para la vida comunitaria. Asimismo, se identificó una relación directa entre la calidad de las practicas pedagógicas y el rendimiento escolar, aunque este vínculo no puede reducirse únicamente a resultados académicos cuantificables. El rendimiento, en estos contextos, se manifiesta también en términos de permanencia escolar, motivación de los estudiantes, desarrollo de habilidades sociales y sentido de pertenencia hacia la escuela. En este sentido, las practicas pedagógicas multigrado, cuando están bien fundamentadas y contextualizadas, se convierten en oportunidades para fortalecer el aprendizaje significativo, promover la autonomía del estudiante y fomentar ambiente educativo inclusivo.
Por otro lado, la investigación pone de relieve la necesidad de formación continua y especializada para los docentes que laboran en escuelas multigrado, así como el diseño de políticas públicas que reconozcan y apoyen las especificidades de estos contextos. El acompañamiento institucional, la dotación adecuada de recursos y la visibilización del valor pedagógico de la educación rural son aspectos fundamentales para mejorar las condiciones de enseñanza y aprendizaje en estas comunidades. Se concluye que el fortalecimiento del rendimiento escolar en las aulas multigrado-rurales requiere un enfoque integral, capaz de articular la flexibilidad curricular, la participación de los estudiantes y la pertinencia contextual de las prácticas pedagógicas. Además, se propone la necesidad de fortalecer la formación docente y de promover políticas educativas sensibles a las particularidades de las comunidades rurales, con el propósito de avanzar hacia una educación más inclusiva, pertinente y con justicia territorial.
Finalmente, este estudio resalta la importancia de abordar la educación rural desde una mirada integral, situada y respetuosa de los saberes locales. Las aulas multigrado no deben ser vistas como un regazo del sistema educativo, sino como espacios de innovación y resistencia pedagógica, donde es posible construir modelos educativos alternativos, equitativos y transformadores. Comprender las prácticas pedagógicas en estos escenarios es, por tanto, un paso esencial para avanzar hacia una educación más inclusiva, pertinente y con justicia territorial.
REFERENCIAS
Ames, P., Cavagnoud, R., Correa, O., Gastelú, R., & Soberon, C. (2024). Aseguramiento de la calidad y becas en la educación superior peruana: permanencia y abandono estudiantil durante la pandemia de COVID-19. Revista Educación Superior Y Sociedad (ESS), 36(2), 423-453. https://doi.org/10.54674/ess.v36i2.905
Bardin, Laurence. (2013) Análisis de Contenido: Cuarta Edición. Lisboa: Edições70, 2013.
Boix, R., y Domingo, L. (2018). La escuela rural, una mirada intercontinental. Aula de innovación educativa, (270), 14-17
Bowen, G. (2019). Document analysis as a qualitative research method. Qualitative Research Journal, 9(2), 27–40.
Bustos, M. (2024). Escuelas multigrado: modelos y experiencias educativas en contextos rurales.
Denzin, N. K., y Lincoln, Y. S. (2008). Introduction: The discipline and practice of qualitative research.
Downes, S. (2022). Connectivism. Asian Journal of Distance Education, 17(1).
Hernández-Sampieri, Mendoza Torres , R. (2018). Metodología de la investigación. Las rutas cuantitativa, cualitativa y mixta. México: Editorial Mc Graw Hill Education. https://doi.org/10.22201/fesc.20072236e.2019.10.18.6
Hurtado de Barrera , J. (2005). Cómo formular objetivos de investigación. Caracas: Quirón Ediciones - Fundación Sypal.
Krippendorff, K. (2018). Content analysis: an introduction to its methodology. Los Angeles: SAGE.
Ministerio de Educación Nacional. (2018). Sistema Integrado de Gestión.
Miranda, M. A., Lizarazo López, L. M., y Ángel Burbano Pantoja, V. M. (2020). Correlación entre actividad física y autoestima de escolares adolescentes: un análisis de tipo trasversal. Revista virtual Universidad católica del norte, (60).
Murillo, L. Ortiz, J. y Suárez, M. (2021). Relación familia-escuela: una mirada desde las prácticas pedagógicas rurales en Anserma, Caldas. Latinoamericana de Estudios de Familia, 6, 97-113.
Organización para la Cooperación y Desarrollo Económicos [OCDE] (2022). Declaraciones de los países miembros a la adhesión de la República de Chile.
Rodríguez, A. (2024). La realidad como construcción social. Editorial UOC.
Siemens, G. (2024). Conectivismo: Una teoría de aprendizaje para la era digital.
Tedesco, J. C. (2019). Tendances actuelles des réformes éducatives. Revue internationale d’éducation de Sèvres, (01), 77-85.
UNESCO (2021), Recomendación sobre la ética de la inteligencia artificial https://unesdoc.unesco.org/ark:/48223/pf0000381137_spa
Zamora, L., y Mendoza, A. (2018) La formación de educadores para el trabajo rural: el reto planteado por la escuela rural multigrado en Colombia. Nodos y Nudos, 6(45), 74 – 87 http://dx.doi.org/10.17227/nyn.vol6.num45-8326